搜索
首页
关于开宝体育官网
关于开宝体育官网
董事长致辞
企业文化
公司历程
公司荣誉
企业宣传片
社会责任
党建引领
红枣专家
红枣短视频文化课堂
红枣吃出新花样
开宝体育官网枣文化
开宝体育官网产品
极品
精品
满分品
透明工场
品质
溯源产地
技术/研发
投资者关系
公司公告
公司报告
投资者联系
投资者交流
新闻动态
开宝体育官网动态
媒体聚焦
品牌活动
招标公告
廉洁举报
联系开宝体育官网
招聘
联系方式
消费者权益保障
bidding
招标公告
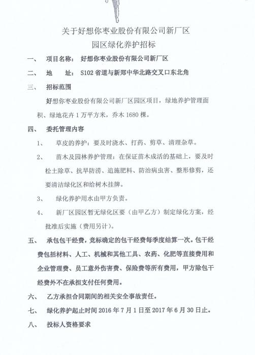
关于开宝体育官网枣业股份有限公司新厂区园区绿化养护招标
2016-06-08
分享到
推荐新闻
暂无相关信息!
关于开宝体育官网
红枣专家
开宝体育官网产品
透明工场
投资者关系
新闻动态
联系开宝体育官网
服务热线:
400-691-9999
公司总部:河南省新郑市中华北路199号
豫ICP备17001190号-2
全国
435
家门店信息
查看门店
官方微博
抖音
淘宝店铺
官方微信